首页
走进德创
关于德创
发展历程
组织结构
合作伙伴
企业荣誉
德创使命
团队风采
集团业务
工业业务
连接器
新能源
半导体
汽车电子
液晶显示
3C消费电子
教育业务
协同育人
教学资源
教学设备
院校师资培训
案例讲解
引导
测量
检测
识别
3D视觉
深度学习
V+下载
V+介绍
技术文档
规格书下载
手册下载
V+下载
工业版软件
教育版软件
行业模块
第三方驱动
软件激活
V+学院
教材
教学设备
专题
大咖秀
最新资讯
公司动态
签约
培训结业
授权仪式
培训开课
实习岗位更新
院校合作
人才中心
人才理念
人才发展
人才招募
联系我们
V+智库
走进德创
集团介绍
关于德创
发展历程
组织结构
合作伙伴
企业荣誉
德创使命
团队风采
集团业务
工业业务
连接器
新能源
半导体
汽车电子
液晶显示
3C消费电子
教育业务
协同育人
教学资源
教学设备
院校师资培训
案例讲解
引导
测量
检测
识别
3D视觉
深度学习
V+下载
V+介绍
软件介绍
技术文档
规格书下载
手册下载
V+下载
工业版软件
教育版软件
行业模块
第三方驱动
软件激活
试用版授权
V+学院
教材
教学设备
专题
大咖秀
最新资讯
人才中心
人才理念
人才发展
人才招募
联系我们
联系我们
软件问题反馈
V+智库
登录
当前位置:
首页
/
最新资讯
/
培训开课
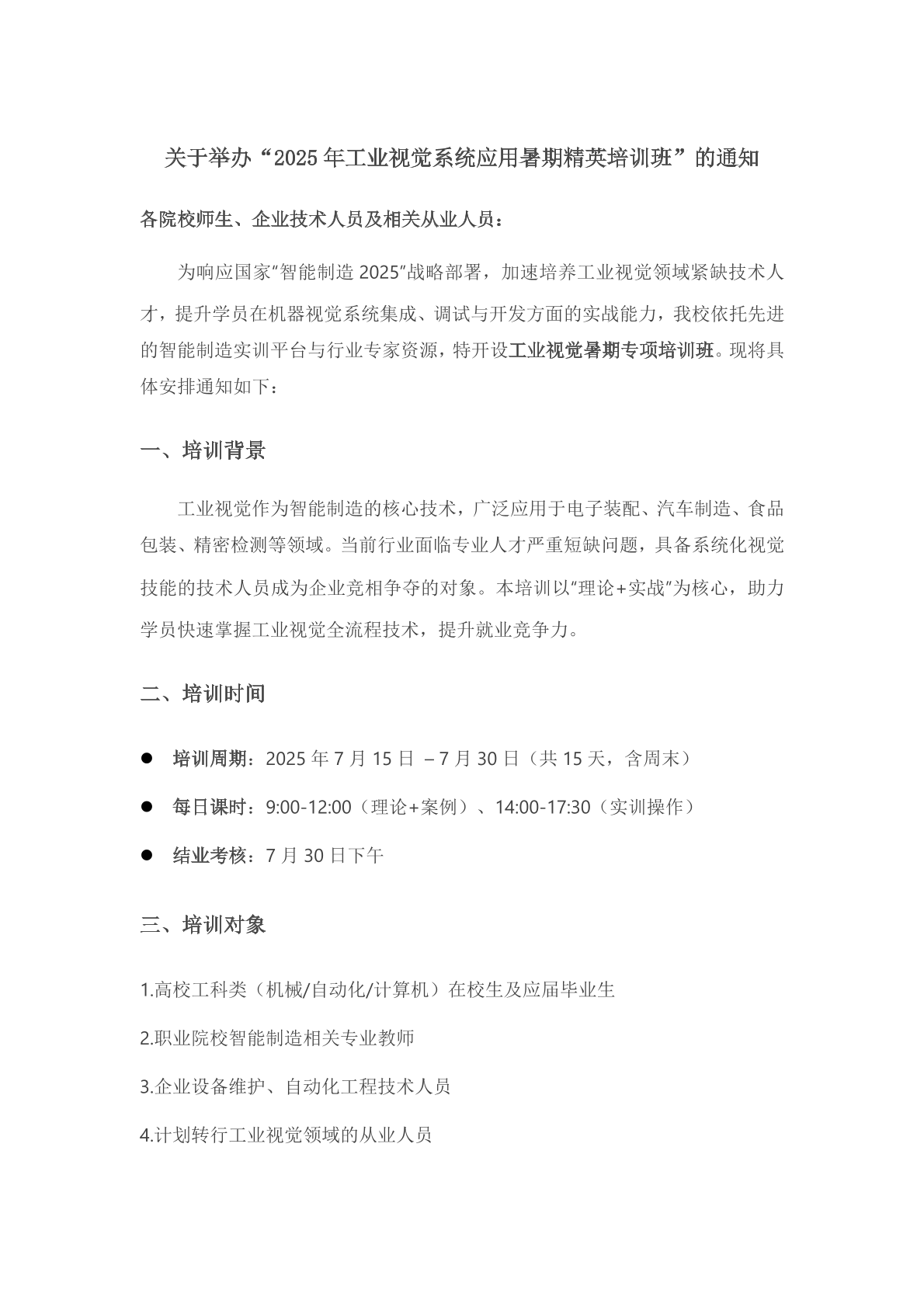
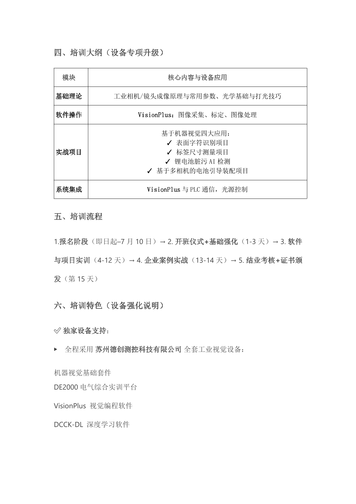
德创联合山西维特智能制造职业技能培训学校举办的《工业视觉系统应用暑期精英培训班》山西站报名通知!
发布时间:2025-06-20
← 返回列表
market@dcck.com.cn
400-666-2181
走进德创
集团介绍
德创文化
德创大事件
集团业务
工业业务
教育业务
案例讲解
V+下载
软件介绍
V+下载
技术文档
软件激活
V+学院
教材
教学设备
专题
大咖秀
人才中心
人才理念
人才发展
人才招募
联系我们
联系方式
软件问题反馈
【微信公众号】
【微信视频号】
【微信小程序】
德创测控科技
Copyright © 2021 苏州德创测控科技有限公司 版权所有 All rights reserved 备案号:
苏ICP备11075574号-1
苏公网安备32050602013136号